新疆维吾尔自治区数字化发展局
可信数据空间发展行动计划
(2024—2028年)
可信数据空间是基于共识规则,联接多方主体,实现数据资源共享共用的一种数据流通利用基础设施,是数据要素价值共创的应用生态,是支撑构建全国一体化数据市场的重要载体。为引导和支持可信数据空间发展,促进数据要素合规高效流通使用,加快构建以数据为关键要素的数字经济,制定本行动计划。
一、总体思路与目标
以习近平新时代中国特色社会主义思想为指导,全面贯彻落实 党的二十大和二十届二中、三中全会精神,完整准确全面贯彻新发展理念,着力推动高质量发展,统筹发展和安全,以深化数据要素市场化配置改革为主线,以推动数据要素畅通流动和数据资源高效配置为目标,以建设可信可管、互联互通、价值共创的数据空间为重点,分类施策推进企业、行业、城市、个人、跨境可信数据空间建设和应用,为充分释放数据要素价值,激发全社会内生动力和创 新活力,构建全国一体化数据市场提供有力支撑。
到2028年,可信数据空间运营、技术、生态、标准、安全等体系取得突破,建成100个以上可信数据空间,形成一批数据空间解决方案和最佳实践,基本建成广泛互联、资源集聚、生态繁荣、价值共创、治理有序的可信数据空间网络,各领域数据开发开放和流通使用水平显著提升,初步形成与我国经济社会发展水平相适应的数据生态体系。
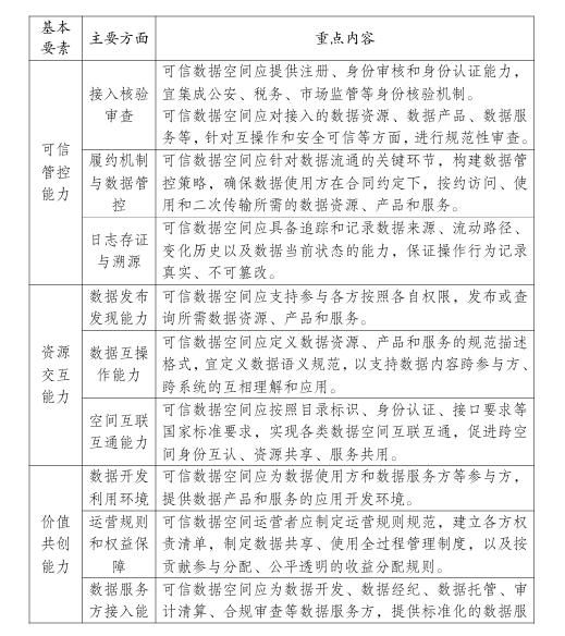
二、实施可信数据空间能力建设行动
(一)构建数据空间可信管控能力
支持可信数据空间运营者构建接入认证体系,保障可信数据空间参与各方身份可信、数据资源管理权责清晰、应用服务安全可靠。引导可信数据空间运营者建立空间资源使用合约和合作规范,利用隐私计算、使用控制、区块链等技术,优化履约机制,提升可信数据空间信任管控能力。推动可信数据空间运营者构建空间合约和履约行为存证体系,提升数据资源开发利用全程溯源能力,保障可信数据空间参与各方权益,保护数据市场公平竞争。
(二)提高数据空间资源交互能力
引导可信数据空间运营者提供数据标识、语义转换等技术服务,推动可信数据空间参与各方通过数据资源封装、数据资源目录维护等手段,实现数据产品和服务的统一发布、高效查询、跨主体互认。引导可信数据空间运营者加强协作,统一目录标识、身份认证、接口要求,实现各类数据空间互联互通,促进跨空间身份互认、资源共享、服务共用。
(三)强化可信数据空间价值共创能力
面向共性应用场景,支持可信数据空间运营者部署应用开发环境,为参与各方开发数据产品和服务创造条件。指导可信数据空间运营者建立共建共治、责权清晰、公平透明的运营规则,探索构建动态数据价值评估模型,按照市场评价贡献、贡献决定报酬的原则分配收益。支持可信数据空间运营者与数据开发、数据经纪、数据托管、审计清算、合规审查等数据服务方开展价值协同和业务合作,打造可信数据空间发展的良好生态。
二、开展可信数据空间培育推广行动
(一)积极推广企业可信数据空间
支持国有企业和龙头企业建设企业可信数据空间,构建多方互信的数据流通利用环境,协同上下游企业开放共享高质量数据资源,打造数字化供应链,提高计划、采购、生产、交付、运维等全流程协同效率。探索融合人工智能模型,提升企业数据洞察力和业务创新能力。引导龙头企业与物流、金融、信息科技等生产性服务平台加强协作,强化数据空间专业化服务能力,提高价值共创能力。对面向中小企业发展需求,提供普惠便利数据服务的企业可信数据空间予以重点支持。
(二)重点培育行业可信数据空间
支持建设重点行业可信数据空间,创新共建共治共享的数据使用、收益分配、协同治理等机制,促进产业链端到端数据流通共享利用,支撑人工智能行业模型跨域研发应用,推动产业链由链式关系向网状生态转变。在科技创新领域,面向新药研制、新材料研发,推动基础科学数据集、高质量语料库汇聚,促进人工智能驱动的科研范式创新应用。在农业农村领域,以育种研发、农业生产、农产品追溯等典型场景为重点,促进多源涉农数据融合创新和流通应用,提升预警、监管、治理和决策水平。在工业领域,以装备、新能源汽车、能源等行业应用为重点,促进工业数据资源高效对接、跨域共享、价值共创,提高产业生态整体竞争能力。在服务领域,大力培育金融保险、商贸物流、医疗健康、气象服务、时空信息、碳足迹管理类行业可信数据空间,赋能一二三产业融合发展。
(三)鼓励创建城市可信数据空间
支持有条件的地区开展城市可信数据空间建设,围绕城市规划建设、交通出行规划、医疗健康管理、重点人群服务保障、生态保护修护等典型场景,发挥公共数据资源的引领作用,推动公共数据、企业数据、个人数据融合应用,构建城市数据资源体系,支撑城市建设、运营、治理体制改革。鼓励因地制宜建设产业数据专区,探索建立分建统管、跨域协同的数据空间运营模式,打造城市级可信数据流通服务生态链,加快城市全域数字化转型。鼓励城市群加强协作,推动各类可信数据空间的数据资源高效流通共享、数据产品和服务协同复用、数据产业生态互促共进,支撑城市群数字一体化发展。
(四)稳慎探索个人可信数据空间
研究制定个人数据开发利用政策文件,在切实保护个人数据合法权益的基础上,建立健全个人数据确权授权和合规利用机制。条件成熟时,在符合国家法律法规、充分尊重个人意愿、保护个人权益的前提下,稳慎探索个人可信数据空间建设试点,通过制度创新和技术创新,提供依场景授权许可的个人数据转移流动和开发利用服务。数据管理机构应会同相关部门加强监管,指导和规范个人数据依法合理有效利用。
(五)探索构建跨境可信数据空间
建立高效便利安全的数据跨境流动机制,支持自由贸易试验区出台实施数据出境管理清单(负面清单),构建数据跨境传递监控、存证备案、出境管控等能力体系。结合数据出境管理清单、重要数据目录等工作机制,提供合规指引、跨境申报咨询等服务,降低企业数据跨境成本和合规风险。探索跨国科研合作、供应链协同、企业管理等应用场景下的数据跨境便利化机制。
二、推进可信数据空间筑基行动
(六)制订推广可信数据空间关键标准
强化可信数据空间标准化工作,加快参考架构、功能要求、运营规范等基础共性标准研制,积极推进数据交换、使用控制、数据模型等关键技术标准制定。组织开展贯标试点,发挥标准化引领作用,推广标准应用示范案例和样板模式,引导可信数据空间规范发展。
(七)开展可信数据空间核心技术攻关
组织开展使用控制、数据沙箱、智能合约、隐私计算、高性能密态计算、可信执行环境等可信管控技术攻关,推动数据标识、语义发现、元数据智能识别等数据互通技术集成应用,探索大模型与可信数据空间融合创新。推动可信数据空间资源管理、服务应用、系统安全等技术工具和软硬件产品研发,支持打造可信数据空间系 统解决方案,培育一批数据技术和产品服务商。依托现有开源平台推动可信数据空间技术开源,建立多方参与的创新孵化机制,提升 技术创新研发和扩散转化效率。
(八)完善可信数据空间基础服务
支持建设可信数据空间共性服务体系,降低可信数据空间建设和使用门槛。加快建设数据高速传输网,推动全国一体化算力网建 设,支持可信数据空间多主体灵活传输数据资源的需求。提升数据 跨域管控云服务能力,实现数据可控可管可计量。
(九)强化可信数据空间规范管理
建立健全可信数据空间合规管理指引,明确可信数据空间参与各方的基本要求和责权边界,防范利用数据、算法、技术等从事垄断行为。探索开展可信数据空间备案管理,动态发布备案名录。可信数据空间参与各方须遵守网络安全法、数据安全法、个人信息保护法等法律规定,落实数据分类分级保护、动态感知、风险识别、监测预警、应急处置、治理监管等要求,建立可信数据空间安全管理体系。按照国家标准,引导和规范第三方开展可信数据空间核心能力评估。
(十)拓展可信数据空间国际合作
依托中欧、二十国集团、金砖国家、上海合作组织等多边框架,探索建立可信数据空间对话合作机制,形成发展共识。积极参与国 际标准化组织(ISO)、国际电信联盟(ITU)、国际电工协会(IEC)等标准化组织活动,加强标准国际协调,牵头或参与制定相关国际 标准,推动我国可信数据空间技术标准、运营规则和认证体系的全球适用。面向“一带一路”等区域合作平台,推动可信数据空间国际合作示范项目建设,探索国内外数据空间互联互通。
三、保障措施
(十一)加强统筹联动
国家数据主管部门会同相关部门,加强统筹协调,探索跨部门联合管理模式,共同推进各项工作落实落地。各地区要把可信数据空间推广应用作为促进数据“供得出、流得动、用得好、保安全”的重要举措,结合本地区发展基础和特色优势,组织实施好相关可信数据空间建设运营工作,推动政策落地见效。
(十二)加大资金支持
统筹利用各类财政资金,加大可信数据空间制度建设、关键技术攻关、项目试点、应用服务等方面的资金支持。鼓励地方统筹利用多渠道资金,支持可信数据空间繁荣发展。引导创业投资基金等社会资本加大对可信数据空间投入力度,鼓励投早投小。在依法合规、风险可控的前提下,鼓励有条件的金融机构与可信数据空间运 营者合作建立基于数据的增信体系,创新符合数据要素发展特征的 金融产品和服务。
(十三)加强人才培养
支持和指导高等院校、职业学校加强可信数据空间相关专业建设。强化校企联合培养,鼓励企业与高校、科研院所共建实验室、实习实训基地,加强可信数据空间技术开发、数据分析、数据合规、数据服务等专业人才培养。完善可信数据空间项目孵化、资金扶持、技术指导、市场对接等创新创业服务体系,营造良好氛围,激发创 新创业主体活力。
(十四)加强标杆引领
加强全国可信数据空间应用推广工作,打造一批数据资源丰富、数据价值凸显、商业模式成熟、产业生态丰富的可信数据空间标杆项目,遴选一批可信数据空间典型应用场景和解决方案。建立完善可信数据空间发展引导体系,健全成效评估工作机制,组织开展可信数据空间动态监测评估,加强监测评估结果反馈运用,促进 可信数据空间建设和应用水平迭代发展。
(十五)推动交流合作
充分发挥产业联盟、标准化组织、行业协会等引导作用,促进可信数据空间制度规则、技术研发、能力构建、运营推广、市场服务等方面的交流与合作。引导建立可信数据空间治理行业自律机 制,防范前沿技术应用风险。组织编制可信数据空间系列知识读本,围绕政策制度、标准规范、技术应用、标杆案例等,广泛开展宣贯培训。鼓励开展多种形式的可信数据空间对接活动,推进跨空间、跨域的数据产品和服务交流共享。
附件1
名词解释

可信数据数据空间能力视图
2.可信管控能力。可信数据空间核心能力之一,支持对空间内主体身份、数据资源、产品服务等开展可信认证,支持对数据流通利用全过程动态管控,支持实时存证和结果追溯。
3.资源交互能力。可信数据空间核心能力之一,支持不同来源数据资源、产品和服务在可信数据空间的统一发布、高效查询、跨主体互认,实现跨空间的身份互认、资源共享和服务共用。
4.价值共创能力。可信数据空间核心能力之一,支持多主体在可信数据空间规则约束下共同参与数据开发利用,推动数据资源向数据产品或服务转化,并保障参与各方的合法权益。
5.可信数据空间运营者。在可信数据空间中负责日常运营和管理的主体,制定并执行空间运营规则与管理规范,促进参与各方共建、共享、共用可信数据空间,保障可信数据空间的稳定运行与安全合规。可信数据空间运营者可以是独立的第三方,也可以由数据提供方、数据服务方等主体承担。
6.数据提供方。在可信数据空间中提供数据资源的主体,有权决定其他参与方对其数据的访问、共享和使用权限,并有权在数据创造价值后,根据约定分享相应权益。
7.数据使用方。在可信数据空间中使用数据资源的主体,依据 与可信数据空间运营者、数据提供方等签订的协议,按约加工使用数据资源、数据产品和服务。
8.数据服务方。在可信数据空间中提供各类服务的主体,包括数据开发、数据中介、数据托管等类型,提供数据开发应用、供需撮合、托管运营等服务。
9.可信数据空间监管方。指履行可信数据空间监管责任的政府主管部门或授权监管的第三方主体,负责对可信数据空间的各项活动进行指导、监督和规范,确保可信数据空间运营的合规性。
10.数据生态体系。空间参与各方依据既定规则,围绕数据资源的流通、共享、开发、利用开展价值共创的生态系统,包括数据提供方、数据使用方、数据服务方、可信数据空间运营者等主体。
11.使用控制。一种可信管控技术,通过预先设置数据使用条 件形成控制策略,依托控制策略实时监测数据使用过程,动态决定数据操作的许可或拒绝。
12.隐私计算。一种可信管控技术,允许在不泄露原始数据的前提下进行数据的分析和计算,旨在保障数据在产生、存储、计算、应用、销毁等数据流转全过程的各个环节中“可用不可见”。隐私计算的常用技术方案有多方安全计算、联邦学习、可信执行环境、密态计算等。
13.数据沙箱。一种可信管控技术,通过构建一个应用层隔离环境,允许数据使用方在安全和受控的区域内对数据进行分析 理。
14.密态计算。通过综合利用密码学、可信硬件和系统安全的可信隐私计算技术,其计算过程实现数据可用不可见,计算结果能够保持密态化,以支持构建复杂组合计算,实现计算全链路保障,防止数据泄漏和滥用。
15.智能合约。基于计算机协议的合同形式,以信息化方式传播、验证和执行,支持无需第三方的可信交易,确保交易的可追踪性和不可逆转性。
16.数据标识。一种资源互通技术,通过为数据资源分配唯一标识符,实现快速准确的数据检索和定位,实现数据全生命周期的可追溯性和可访问性。
17.语义发现。一种资源互通技术,通过自动分析理解数据深层含义及其关联性,实现不同来源和类型数据的智能索引、关联和发现。
18.元数据智能识别。一种资源互通技术,将元数据从一种格式转换为另一种格式,包括并不限于对数据的属性、关系和规则进行重新定义,以确保数据在不同系统中的一致性和可理解性。
19.数据价值评估模型。一种从多维度衡量数据价值的算法模型,综合考虑数据的质量、来源、用途等因素,评估数据对业务经济效益的影响。
20.共性服务。可信数据空间的共性功能需求,可以提供通用化的服务,包括并不限于接入认证、可信存证、资源目录等功能,适宜统一建设。
21.接入认证。一种可信数据空间共性服务,按照统一标准,对接入可信数据空间的主体、技术工具、服务等开展能力评定,确保其符合国家相关政策和标准规范要求。
22.可信存证。一种可信数据空间共性服务,保存数据流通全过程信息被记录并不可篡改,为清算审计、纠纷仲裁提供电子证据,确保全过程行为可追溯。
23.资源目录。一种可信数据空间共性服务,按照统一接口标准建设,提供数据、服务等资源的发布与发现能力。可同时被多个可信数据空间使用。
附件2
可信数据空间发展引导体系(1.0版)